Toggle theme
Light
Dark
Auto
Tutorials
Get Started
Guides
How to code
Explanations
Structure
Project References
README
LICENSE
CHANGELOG/Release Notes
Source Repository
API Reference
All Namespaces
ImageProcessing
1.0.0
Edit this page
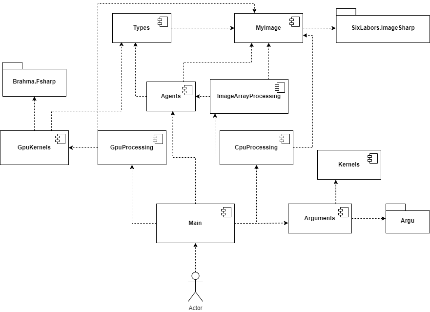
Structure of ImageProcessing library